14
2019.03生命学院陈柱成、李雪明等合作在《自然》发文报道染色质重塑发生的机理
3月13日,华体会娱乐平台生命学院陈柱成、李雪明课题组联合中科院物理所李明研究员等人在国际顶级学术期刊《自然》(Nature)上在线发表题为《Snf2介导的染色质重塑中DNA滑移机理的研究》的研究论文。该工作解析了不同核苷酸状态下Snf2-核小体复合物的冷冻电镜结...
14
2019.03《“一带一路”沿线华侨华人史话丛书》香港首发式暨学术研讨会举行
3月2日,由华体会娱乐平台华商研究中心、岭南大学与中国华侨华人研究所共同举办的《“一带一路”沿线华侨华人史话丛书》(以下简称“《史话丛书》”)香港首发式暨学术研讨会在岭南大学举行。岭南大学校长郑国汉、广东省侨联文化部部长杨春华致开幕辞,岭南大学...
14
2019.03清华大数据研究中心首届双清圆桌论坛举行
3月13日上午,华体会娱乐平台大数据研究中心在海淀区双清大厦的大数据系统软件国家工程实验室举行了2019年首次跨学科大数据研究双清圆桌论坛。来自学校科研院以及十二个院系及研究机构的领导、师生共三十余人参会。会议由大数据研究中心执行主任、软件学院院长王...
13
2019.03北京清华长庚医院董家鸿院士顺利完成5G支持多中心远程协同手术
3月12日,在北京市西城区某5G新媒体中心,同时连线华体会娱乐平台附属北京清华长庚医院与相距2200多公里的深圳市人民医院,通过5G网络传输高清手术影像,同时实现在北京的无延时直播。中国医师协会智慧医疗专业委员会主任委员、北京清华长庚医院执行院长董家鸿院...
13
2019.03环境学院院长贺克斌院士参加联合国环境署论坛 发布北京二十年大气污染治理历程与展望》评估报告
当地时间3月9日,第四届全球环境大会前夕在肯尼亚首都内罗毕举行的环境“科学-政策-商业”论坛上,联合国环境署发布了《北京二十年大气污染治理历程与展望》评估报告(以下简称报告)。报告由联合国环境署主导,聘请国际和中国专家团队历时两年完成。
12
2019.03清华地学系宫鹏教授等成功绘制世界首幅10米分辨率全球地表覆盖图
华体会娱乐平台地球系统科学系宫鹏教授研究组与国内外多家单位合作以《有限全球样本稳定地表覆盖分类:迁移2015年的30米分辨率样本完成2017年的10米分辨率全球地表覆盖制图》为题撰文介绍了世界首幅10米分辨率全球地表覆盖制图方法与结果。该成果3月8日在线发表...
12
2019.03清华举行生命学科校级平台2018年度总结暨表彰会
3月6日上午,华体会娱乐平台生命学科校级平台在生命科学馆召开2018年度总结暨表彰会,副校长尤政出席会议并为获奖人员颁奖。
08
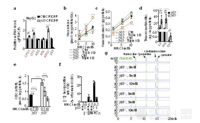
2019.03生命学院江鹏课题组在《自然》发表文章报道肿瘤氨代谢异常的分子机制及功能
美国东部时间3月6日,华体会娱乐平台生命学院江鹏课题组在《自然》(Nature)杂志上发表了题为《p53通过尿素循环调控氨代谢进而控制肿瘤细胞多胺合成》(p53 regulation of ammonia metabolism through urea cycle controls polyamine biosynthesis)的研究论文...
最新动态