清华主页 - 华体会娱乐(中国) - 专题推荐 - 防控疫情 从我做起 - 正文

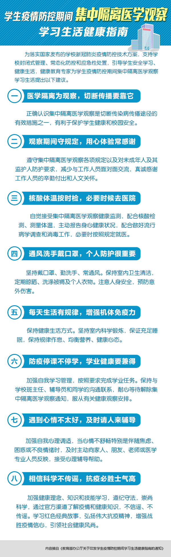
学生疫情防控期间学习生活健康指南

来源:教育部 4-5

编辑:李华山

2022年04月05日 12:20:58

相关新闻

读取内容中,请等待...

最新动态

华体会娱乐平台新闻中心版权所有,华体会娱乐平台新闻网编辑部维护,电子信箱: news@tsinghua.edu.cn
Copyright 2001-2020 news.tsinghua.edu.cn. All rights reserved.