【在线教学案例分享】“定量教育研究方法(高级)”在线教学案例
教育研究院 张羽
一、 课程基本情况
“定量教育研究方法(高级)”是研究生小班高挑战课程,过去面授课一直采用混合式教学、合作式学习、外显表达等一系列教学方法。因为研究生高级课难度大,学生的数理基础参差不齐,传统讲授并不能保证每个学生都达到课程教学目标。应用混合式教学方法,把学生作为学习的主体,教师则是教练,通过小组合作式学习实现因材施教、个性化发展。让学生以学习小组的形式轮流向全班讲授一个专题,激发学生的学习动机。教师则在学生备课的两周内跟学生有三次共7-8小时的辅导和讨论,提供强有力的“脚手架”辅助,帮助学生通过外显表达建构知识,综合培养学生在学术表达、合作式学习、反思和元认知等各方面能力。讲授课之后是教师主导的workshop上机习题课,复习知识点。这种高互动、高挑战的混合式教学模式达到了很好的教学效果,获得历届学生的肯定。
二、 课程开展在线教学情况
本学期开展在线教学,在学期初根据在线教学的特点和局限,重新全面设计高互动式网络实时教学,重点解决以下问题:
(1) 学生因为隔离在家无法获得足够的朋辈支持;
(2) 网络教学的互动质量可能下滑;
(3) 网络教学因为沟通互动的时间成本增加,所以课堂知识传授容量减少;
(4) 学生上课保持注意力情况不明。
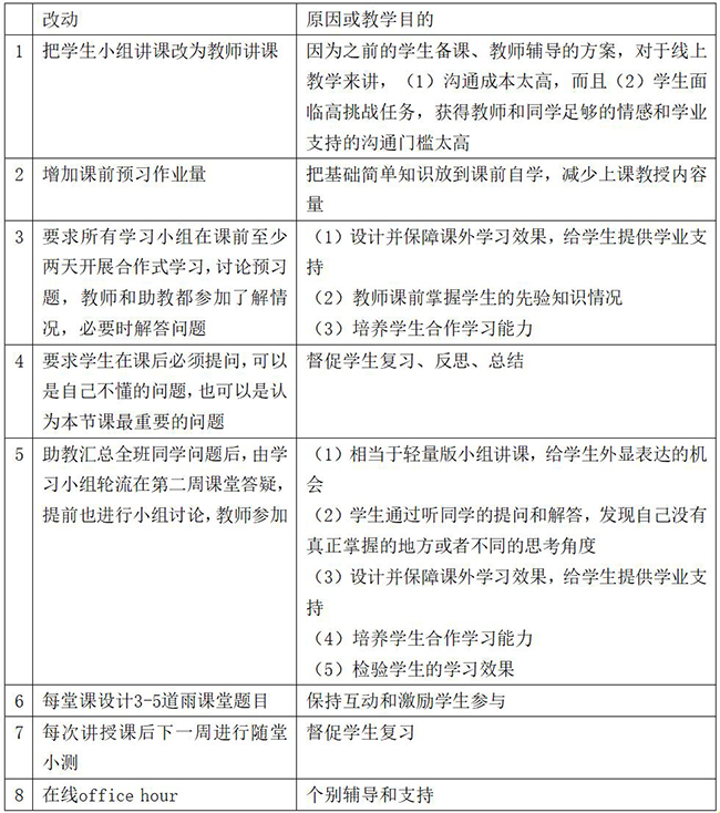
主要改动和原因如下:


三、小结
学期接近一半,整体看来,网络直播教学方案的改版比较成功,取得了较好的教学效果。主要有三条经验供参考:(1)每次课后都认真询问学生的学习体验和意见建议,合理的建议马上采纳、动态调整教学方法和细节;(2)注重组织好学生在课外的学习活动,并在课外给予学生尽可能多的学业指导和心理支持;(3)有意识地设计并保障学生之间的朋辈支持。
说明:本文著作权属于作者,如需转载,请与作者本人联系。
(华体会娱乐(中国)网4月7日电)
编辑:李华山
审核:程曦