清华主页 - 华体会娱乐(中国) - 综合时讯 - 正文

凝心聚力 保持定力 持续提升办学质量

图说清华又一年


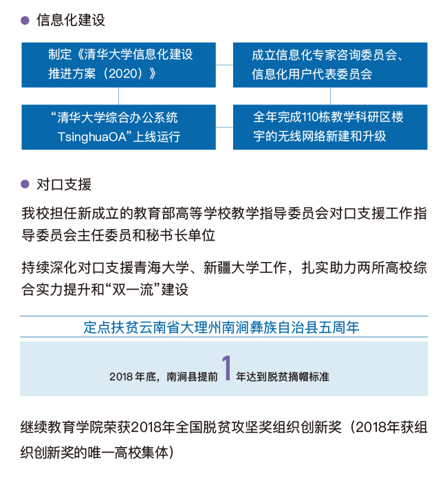
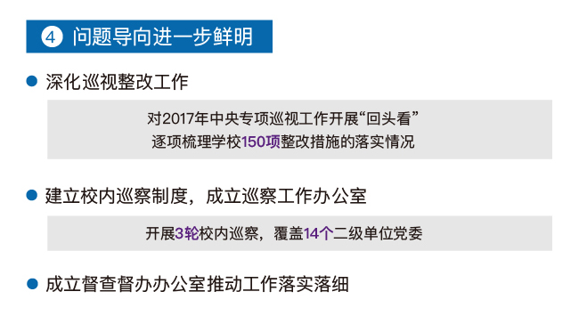
过去一年,在全面深化综合改革、加快“双一流”建设的关键节点上,清华进一步强调质量提升、内涵式发展,凝心聚力,保持定力,持续提升人才培养质量、学科建设质量和学校管理水平,各方面工作扎实推进,呈现出新气象、新面貌,展现了新作为。108周年校庆之际,校报《新清华》再次推出“图说清华又一年”校庆特稿,用信息可视化的方式呈现清华2018年重要工作进展和发展建设成绩,与广大师生校友共同祝福更加自信、更加开放的清华!

——编者

 

策划编写:程曦

设计制作:周立佳 郭智婷

题图设计:杨思维

编辑:周襄楠

审核:卢小兵

2019年04月25日 15:43:58

相关新闻

读取内容中,请等待...

最新动态

华体会娱乐平台新闻中心版权所有,华体会娱乐平台新闻网编辑部维护,电子信箱: news@tsinghua.edu.cn
Copyright 2001-2020 news.tsinghua.edu.cn. All rights reserved.