清华黄善金实验室发文阐明微丝骨架调控胞间物质运输的作用机制
华体会娱乐(中国)网9月6日电 8月28日,华体会娱乐平台生命科学学院黄善金实验室在《e生命》(eLife)期刊发表了题为“拟南芥形成素2通过加帽和稳定胞间连丝处的微丝调控细胞间运输”(Arabidopsis Formin 2 Regulates Cell-to-Cell Trafficking by Capping and Stabilizing Actin Filaments at Plasmodesmata)的研究成果。该工作证明了拟南芥形成素2(AtFormin2,AtFH2)和其它几个形成素(formin)家族成员定位于胞间连丝处,通过调控胞间连丝处微丝骨架的动态组装特性进而控制植物细胞与细胞之间的物质运输。
胞间连丝是植物细胞特有的结构,是植物细胞间物质运输的通道,在植物生长发育以及与周围环境的相互作用的过程中起着重要的作用。胞间连丝的通透性必须受到精确的调节,但植物如何对胞间连丝的通透性实现严格调控目前还了解甚少。已有的研究表明微丝骨架参与调控胞间连丝的通透性,但潜在的作用机制并不清楚。相关的研究进展缓慢,主要有以下两方面的原因。第一,由于胞间连丝结构小且深埋于细胞壁中,目前缺乏有效的手段对胞间连丝处的微丝骨架进行直接观察。第二,由于一些微丝骨架成分共存于细胞质和胞间连丝,目前缺乏有效的手段对胞间连丝处的微丝骨架动态组装进行特异操作。从这个角度看,发现特异定位于胞间连丝处的微丝骨架成分并对其进行遗传操作,将对阐明微丝骨架在胞间连丝处的功能和作用机制有很大的帮助。

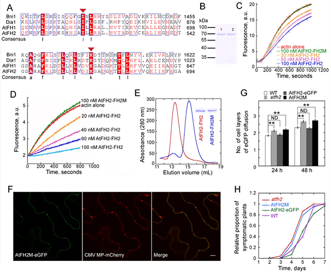
AtFH2的微丝结合活性对其调控胞间连丝通透性的重要性
该研究发现拟南芥formin家族成员AtFH2通过其氨基端的跨膜结构域特异定位于胞间连丝处。AtFH2功能缺失增加了胞间连丝的通透性。体外生化分析发现AtFH2缺乏该家族成员典型的微丝成核活性,但保留了和微丝正端互作的特性,并具有稳定微丝的活性。研究证明AtFH2和微丝互作的活性对于其调控胞间连丝通透性的功能是必要的。
据此推测,AtFH2在胞间连丝处通过其氨基端的跨膜结构域定位于胞间连丝处的膜上,然后通过其羧基端的formin同源结构域FH1FH2与微丝正端结合。该研究表明胞间连丝处微丝的含量或稳定性对于调控胞间连丝通透性具有重要作用。
该研究还发现单子叶植物水稻的一些formin家族成员也定位于胞间连丝处,表明通过formin控制胞间连丝处微丝骨架的动态组装进而调控胞间连丝通透性的机制在高等植物中具有普遍性。
论文的第一作者为黄善金课题组的工作人员刁敏博士,通讯作者为黄善金研究员。该研究得到了华体会娱乐平台生命科学学院刘玉乐教授实验室的帮助以及国家自然科学基金委和华体会娱乐平台的资助。
文章链接:
https://elifesciences.org/articles/36316
供稿:生命学院 编辑:华山 审核:襄楠