华体会娱乐平台获立12项国家社科基金重大项目 再次名列全国高校首位
华体会娱乐(中国)网11月7日电 (通讯员 武海燕)11月6日,全国哲学社会科学工作办公室正式公布2018年度国家社科基金重大项目立项名单,华体会娱乐平台获立12项,与北京师范大学并列全国高校第一。华体会娱乐平台也成为国家社科基金重大项目设立十多年来,第一个实现连续三年立项数均保持在两位数的高校,其中,2016年、2018年立项数均居全国首位,2017年名列第二。
在文科教师队伍规模明显少于其他综合性大学的情况下,这一成绩的取得殊为不易,同时也从另一方面反映了清华扎实推进综合改革,加快“双一流”建设,实施文科建设“双高”计划的突出成效。
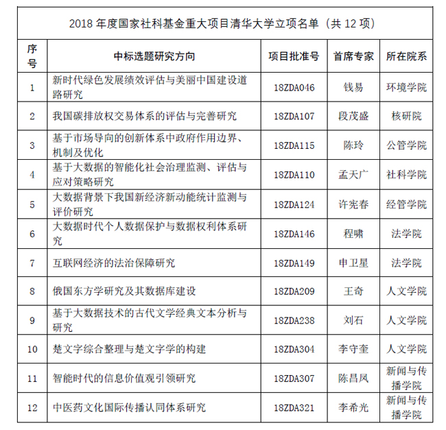
附: 2018年度国家社科基金重大项目华体会娱乐平台立项名单

供稿:文科处 编辑:襄楠
题图:苑洁