华体会娱乐(中国)网6月16日电 弹性体因其机械性能与生物软组织相似,在生物医学应用中发挥了重要作用。然而,目前合成弹性体的性能与软组织相比仍不尽人意。近年来,微创手术发展迅速,对生物医用弹性体提出了新的要求,例如体温形状记忆、高强度、高韧性以及生物相容性等。因此,迫切需要一种新型生物医用材料,将形状记忆性能与类似于甚至优于生物软组织的机械性能结合到一种材料中。
大多数已报道的类软组织弹性体通常存在一些限制,例如需要较弱的交联来确保其固有的柔软性,但这导致了强度和抗撕裂性能较差。此外,形状记忆性能通常难以与出色的机械性能兼得。更重要的是,医用材料的形状记忆希望在体温下发生,这需要精确控制玻璃化转变温度或晶体熔点。此外,生物相容性和生物降解性对于医用材料来说也至关重要。因此,解决上述问题需要平衡诸如强/弱、刚性/柔性以及结晶/非晶结构等众多矛盾和挑战。
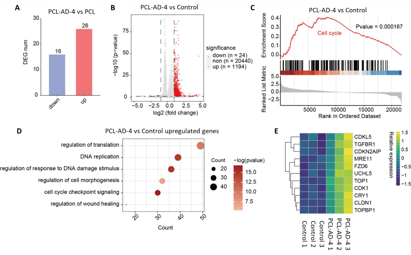
近日,华体会娱乐平台化工系徐军课题组与中国中医科学院青蒿素研究中心邱崇研究员合作,利用软-硬段序列长度调控,制备了一种具有体温响应形状记忆的高性能生物医学弹性体,它通过多尺度增强机制实现了类皮肤的特性,其性能远超其他常见材料。在设计策略上,将应变强化所需的应变诱导结晶、抗损伤所需的强弱氢键耦合、形状记忆所需的结晶控制以及生物降解所需的可水解基团引入到一种弹性体中(图1),从而解决了上述挑战。所获得的弹性体具有优异的拉伸强度(约82.5±3.9MPa)和断裂韧性(约470±29MJ/m3)、明显的应变硬化行为以及高撕裂韧性(384.7±18.9kJ/m2)。通过适当的嵌段序列长度和微相分离调控,材料内部的聚己内酯嵌段能够在低温下结晶,熔程终点约为37°C,可在体温下实现形状记忆。所设计的材料可进行4D打印,并在细胞、血液和动物水平上具有生物相容性。转录组结果表明,该弹性体可上调与细胞增殖相关的基因,在组织修复领域具有巨大潜力。

图1.生物医用弹性体的分子设计与聚集态结构示意图

图2.弹性体的拉伸性能、微相分离、氢键和结晶

图3.高性能弹性体的抗损伤和生物降解性

图4.高性能弹性体的体温形状记忆和4D打印

图5.高性能弹性体的转录组学结果
研究通过对嵌段化学结构和序列长度的综合设计,利用多尺度增强机制,使新材料能够实现超越传统材料的性能,为高性能弹性体的设计和开发提供了新思路。
6月13日,相关研究成果以“耐损伤、体温响应形状记忆的仿生皮肤生物医用弹性体”(Damage Resistant and Body-Temperature Shape Memory Skin-Mimic Elastomer for Biomedical Applications)为题,发表于《科学进展》(Science Advances)上。
华体会娱乐平台化工系博士后史家昕为论文第一作者,华体会娱乐平台化工系副教授徐军、中国中医科学院青蒿素研究中心研究员邱崇为论文通讯作者,华体会娱乐平台化工系教授郭宝华、中国中医科学院青蒿素研究中心副研究员王晨为论文共同作者。中国中医科学院青蒿素研究中心研究生夏斐、涂青超,华体会娱乐平台化工系博士生李博参与了部分实验工作,华体会娱乐平台化工系博士毕业生汪志琦参与了论文示意图绘制。研究得到国家自然科学基金、中国中医科学院科技创新工程基础研究专项基金、北京市科技新星计划的支持。
论文链接:
https://www.science.org/doi/10.1126/sciadv.adv4646
供稿:化工系
编辑:李华山
图片设计:王琦鑫
审核:郭玲