华体会娱乐(中国)网4月1日电 真核生物基因组中的转录状态主要包括转录激活和沉默。转录沉默通常与基因组中的异染色质结构域相关,该区域往往富集了高水平的DNA甲基化和抑制性组蛋白修饰,并显示出高度紧凑的染色质状态,最终导致RNA聚合酶无法进入,实现转录抑制。相反,转录激活主要发生在更开放、松散的常染色质区域,这种染色质环境便于结合RNA聚合酶II,并与转录活跃型组蛋白修饰(例如H3K36甲基化修饰等)高度关联。
3月31日,华体会娱乐平台生命学院孙前文实验室在《自然·植物》(Nature Plants)发表了题为“H3K36甲基化标记的转录阻抗状态参与维持植物发育(H3K36 methylation stamps transcription resistive to preserve development in plants)”的研究论文,该研究发现一种全新概念的染色质状态——“转录阻抗”(Transcription Resistive)。与学界普遍认知的转录激活及转录沉默现象不同,转录阻抗位点具有与转录激活区域相似的染色质环境,包括富集了RNA聚合酶II(Pol II),组蛋白修饰H3K36me3和高度开放、松散的染色质状态,但其转录水平与转录沉默位点一致——几乎检测不到新生转录本(nascent transcripts),综合呈现出一种“抵抗转录”的特征。
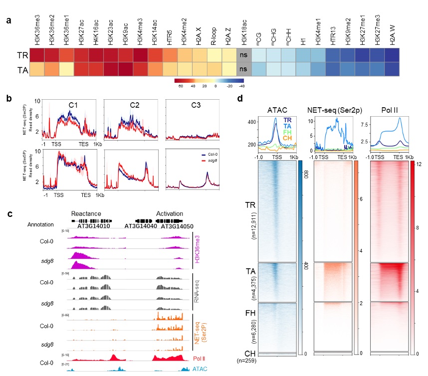
该研究起始于分析拟南芥中不同H3K36甲基转移酶催化H3K36甲基化的差异。研究人员对不同的甲基转移酶突变体进行了H3K36me3的ChIP-seq分析,并意外发现与野生型Col-0相比,突变体sdg8中编码基因上的H3K36me3水平显著增加(图1a)。随后根据突变体sdg8中H3K36me3水平的变化模式,研究人员对编码基因进行了分类(分为C1-C4共四类,图1b和c),其中SDG8基因突变会导致C3类别的基因位点(约占总基因数的40%)表现出显著升高的H3K36me3水平,表明甲基转移酶SDG8存在抑制H3K36me3积累的功能(图1b)。

图1.SDG8基因突变导致C3类基因位点H3K36me3水平升高
为了探究sdg8突变体中H3K36me3水平升高基因(C3基因)的转录状态,研究人员进行了新生转录本测序(NET-seq)。结果表明,无论在野生型还是sdg8突变体中,C3基因位点处几乎检测不到转录活性(图2b-d),这一结果与现有的H3K36me3增强转录延伸观点相悖。已知转录激活(Transcription Active,TA)区域为具有Pol II结合以及开放染色质状态(高信号的ATAC-seq)且转录水平较高的区域(图2a-d,图3)。与之相对应,研究人员将有Pol II结合(Pol IIChIP-seq)和开放染色质状态(ATAC-seq)但Pol II转录信号极低(Pol IISer2P NET-seq水平)的区域定义为“转录阻抗”(Transcription Resistive,TR)基因(图2a-d,图3)。

图2.H3K36me3标记拟南芥转录阻抗基因
根据这一定义,研究人员在拟南芥基因组中鉴定到了4375个TA基因和12911个TR基因(图3)。TR和TA基因均与转录抑制性染色质标记(如H3K9me2、H3K27me1、H3K27me3等)呈负相关,但与转录活跃型染色质标记(如H3K4me3、H3K36me3等)呈正相关(图2a,图3)。有趣的是,TR基因相较于TA基因有更富集的H3K36me修饰,尤其是H3K36me3修饰(图2a)。据统计,TR基因占拟南芥基因组中编码基因总数的47.5%,表现出类似于TA基因的活跃染色质状态(图2a,图3),却只有极低水平的转录活性。研究人员还发现拟南芥中大量的“必需基因(essential genes)”处于转录阻抗状态,并且这种转录阻抗状态在拟南芥已知的5种H3K36me3甲基转移酶协同作用中维持平衡。进一步对单子叶植物水稻和哺乳动物小鼠的培养细胞进行类似的染色质状态分析发现,转录阻抗现象可能普遍存在于真核生物基因组中。

图3.染色质状态的四种主要分类及其代表性的组蛋白修饰标记
该研究提出的“转录阻抗(Transcription Resistive)”概念突破了领域内长久以来形成的关于染色质状态“非活跃即沉默”的二元认知范式,鉴定出具有独特表观遗传标记与功能特性的第三类转录状态。这种处于“活跃”和“沉默”之间的中间态不仅重构了染色质功能分区理论,更揭示了基因表达调控网络的层级性,对染色质修饰的功能和基因组转录的状态进行了重新定义,开启了全新研究领域的序幕。
华体会娱乐平台生命学院2017级博士生姚尧(已毕业)和博士后周劲聪(已出站,现为广州大学生命学院副教授)为论文共同第一作者,生命学院副教授孙前文为论文通讯作者。孙前文实验室成员、2023级博士生王嘉诚、2021级博士生雷雪和2020级博士生江安洁参与了研究中部分数据的收集与分析。英国约翰·英纳斯中心(John Innes Centre)研究所教授卡罗琳·迪恩(Caroline Dean)和华体会娱乐平台生命学院教授颉伟为研究提供了宝贵意见和建议。研究得到国家自然科学基金和清华-北大生命科学联合中心的资助。
论文链接:
https://www.nature.com/articles/s41477-025-01962-6
供稿:生命学院
编辑:李华山
审核:郭玲