华体会娱乐(中国)网3月25日电 全球气候变暖导致的高温环境严重威胁农作物产量,热胁迫能够通过抑制光合作用效率阻碍植物生长并降低作物产量,然而其分子机制尚未完全阐明。与此同时,在高等植物线粒体和叶绿体中存在大量的编辑位点,异常的RNA编辑可导致植物发育缺陷和非生物胁迫响应失调。RNA编辑对叶绿体中光合作用相关基因的调控至关重要,而热胁迫则显著抑制这一过程。热胁迫是如何调控RNA编辑过程的?热胁迫对光合作用的影响是否能够通过对RNA编辑过程的调控来实现?
对此,3月21日,华体会娱乐平台生命学院方晓峰课题组在《自然·通讯》(Nature Communications)上发表了题为“拟南芥中的MORF8蛋白响应热胁迫形成固态凝聚体抑制RNA编辑”(Solid-like condensation of MORF8 inhibitsRNA editing under heat stress in Arabidopsis)的研究论文。研究提出叶绿体定位的MORF8蛋白能够在热胁迫下形成固态凝聚体,并招募特定的RNA编辑因子PPR蛋白进入凝聚体中以减弱PPR蛋白与其靶向RNA的结合能力,从而降低叶绿体中对应RNA位点的编辑效率,最终导致光合膜蛋白复合体(如NDH-PSI)活性受损,光合作用效率下降。
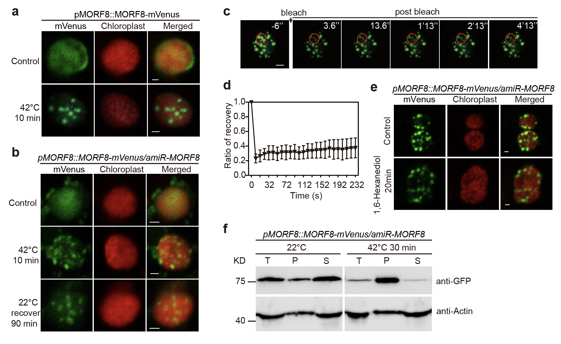
研究人员发现,RNA编辑因子MORF8能够特异性地响应热胁迫发生相分离,在烟草和拟南芥中的一系列实验都证实了MORF8的凝聚体是固态的,并且能够通过离心分离获得凝聚体组分(图1)。

图1.MORF8蛋白响应热胁迫形成固态凝聚体
研究人员发现,MORF8凝聚体能够招募其他关键的RNA编辑因子,包括同属于MORF蛋白家族的MORF2和MORF9,以及能够识别并结合靶标编辑位点上游特异性序列的PPR蛋白。体外结合实验表明,进入凝聚体的PPR蛋白与靶标RNA的结合能力显著降低,这表明MORF8的聚集是不利于有活性的编辑体组装的(图2)。

图2.MORF8蛋白凝聚体特异性招募PPR蛋白并抑制其RNA结合能力
进一步研究发现,拟南芥在热处理与恢复过程中,叶绿体MORF8凝聚体的数量与ndhD-2位点的编辑效率呈明显的负相关关系。研究人员通过对一系列体内实验和光合作用相关参数的比较分析,建立了MORF8蛋白的相变与光合作用调控机制的耦合关系(图3)。

图3.MORF8蛋白凝聚体的数目和ndhD-2编辑效率的相关性
最后,研究人员还选取了两种重要作物,水稻和大豆的MORF8同源蛋白进行保守性分析,发现OsMORF8和GmMORF8在热胁迫下同样形成IDR依赖的凝聚体,表明该机制在作物乃至整个被子植物类群中广泛存在。
综上所述,研究人员首次揭示了蛋白质固态凝聚直接参与植物热胁迫响应,拓展了相分离在植物系统中的功能认知。此外,阐明MORF8通过“隔离-抑制”机制调控RNA编辑的范式,为逆境应答研究提供了新视角。在被子植物中的保守性分析为MORF8及其同源蛋白作为作物耐热性分子育种的靶点,设计抗逆稳产作物提供了理论依据。
华体会娱乐平台生命学院副教授方晓峰为论文通讯作者,生命学院博士后吴婕为论文第一作者。中国科学院植物研究所教授杨文强和王月博士、华体会娱乐平台生命学院研究员陈浩东和福建农林大学教授徐通达给予了帮助和宝贵建议。研究得到国家自然科学基金、中国科技部重点研发计划的资助。
论文链接:
https://doi.org/10.1038/s41467-025-58146-1
供稿:生命学院
编辑:李华山
审核:郭玲