华体会娱乐(中国)网12月1日电 以过渡金属硫族化合物为代表的二维半导体因其原子级的厚度和优越的电学性能,在集成电路等领域展现出了巨大的应用潜力,逐渐受到科学界的广泛关注。例如,二硫化钼(MoS2)作为其中最具代表性的一种二维半导体材料,由于兼具无表面悬挂键、高载流子迁移率、易于制备、柔性和平面易集成等特点,被视为后硅基时代延续摩尔定律的理想候选材料之一。然而,目前传统方法所制备的二维半导体材料通常存在大量的点缺陷,这些缺陷作为载流子的散射中心,会大大降低器件的迁移率,从而导致电学性能的显著下降。因此,发展高效制备高质量、低缺陷密度二维半导体材料的方法是实现其应用的前提。
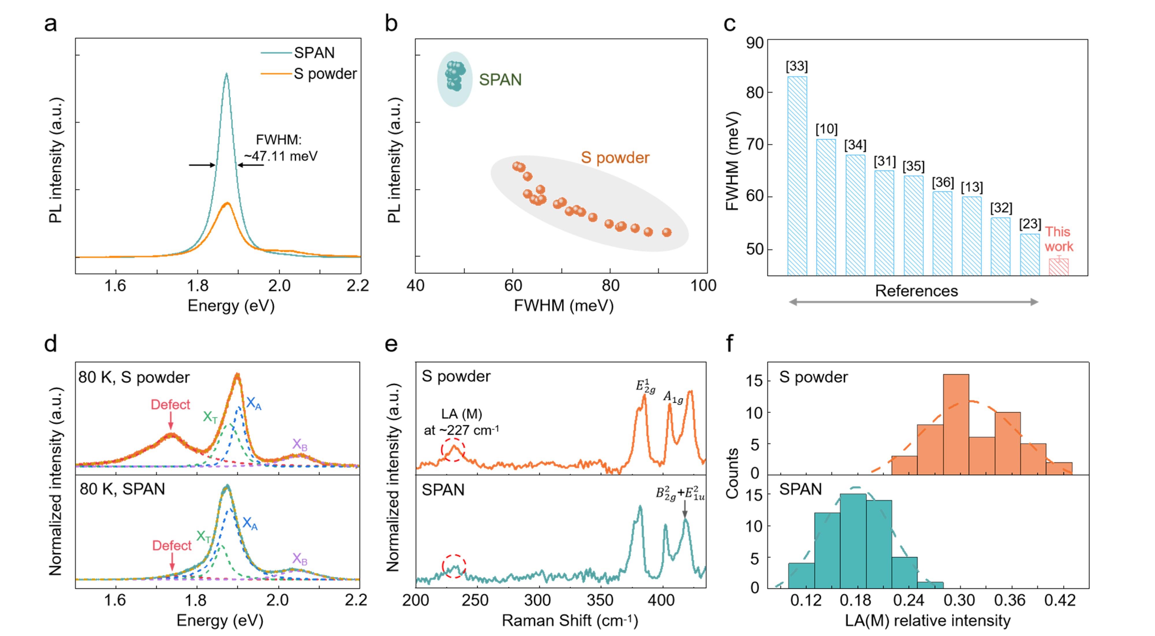
近日,华体会娱乐平台深圳国际研究生院刘碧录教授团队报道了一种单原子硫源(S1)实现超高质量单层MoS2生长的策略。首先,团队成员通过密度泛函理论(DFT)计算证实了S1作为一种高活性的硫源,能够在生长过程中显著抑制MoS2中的硫缺陷。DFT计算和原位质谱测试的结果表明,经过放电处理的硫化聚丙烯腈(SPAN)分子能够高效选择性地释放S1。团队成员利用SPAN释放的S1作为硫前驱体,成功生长出了具有超高质量的单层MoS2,其硫缺陷密度仅为约7×1012cm−2,是目前报道的质量最高的样品之一。此外,所得MoS2在室温下展现出目前报道的最窄的光致发光半峰宽(约47.11meV),表明其具有优异的光学性质。该工作不仅加深了对二维半导体生长机理及缺陷抑制机制的理解,而且为二维半导体在电子学及光电子学领域的应用提供了良好的材料基础。

图1.不同硫源与MoS2中硫缺陷之间的吸附能分析

图2.单原子硫的生成机制与验证

图3.采用单原子硫源生长超高质量单层MoS2及其晶体质量表征

图4.采用单原子硫源生长的单层MoS2的光学表征
相关研究成果近期以“单原子硫源实现超高质量单层二硫化钼的生长”(Exclusive Generation of Single-Atom Sulfur for Ultrahigh Quality Monolayer MoS2Growth)为题,发表在《美国化学学会杂志》(Journal of the American Chemical Society,JACS)上。
刘碧录为论文通讯作者,华体会娱乐平台深圳国际研究生院2022级硕士生张云豪和博士后王经纬为论文共同第一作者,论文作者还包括华体会娱乐平台深圳国际研究生院邹小龙副教授、周光敏副教授、吴沁柯博士等。研究得到国家重点研发计划、国家自然科学基金、广东省基础与应用基础研究基金、深圳市基础研究项目、深圳市科技计划、华体会娱乐平台水木清华学者计划等的支持。
论文链接:
https://doi.org/10.1021/jacs.4c10810
供稿:深圳国际研究生院
编辑:李华山
审核:郭玲