华体会娱乐(中国)网9月25日电 随着失效锂离子电池与日俱增,其回收日益成为学术界和产业界关注的焦点。锂电材料的湿法和火法回收在环境和经济效益上依然有较大提升空间,因此直接回收作为一种革命性的回收方法体系被提出。现有直接回收方法依赖加热、加压等过程实现锂化修复,很大程度阻碍了直接回收的规模应用。
近日,华体会娱乐平台深圳国际研究生院周光敏团队与中国科学院深圳先进技术研究院研究员、深圳理工大学讲席教授成会明院士团队和上海交通大学梁正团队合作,在前期电池材料直接回收研究的基础上,提出从根源上降低修复反应热力学障碍,从而减少修复过程对外源驱动力的依赖,实现常温常压下的直接锂化。
团队结合前期大量的实验结果与理论计算分析,开展了反应中间体设计,设计并合成出戊醇锂分子,该分子对失效三元材料表面具有高亲和性,从根源上降低了修复反应热力学障碍,从而在常温常压下,无需任何外加驱动力(加热、加压等),经过简单的固液反应即可实现对失效三元材料的均匀锂化,随后进行快速热处理,即可完成失效材料的物相重构与性能恢复。
该方法在实验室拆解的电池材料以及实际电池厂拆解的正极废料上均得到了有效性验证,所得公斤级修复材料的容量与循环性能在已有报道的修复材料中处于最佳水平,并与同类全新商业材料的性能水平相当。

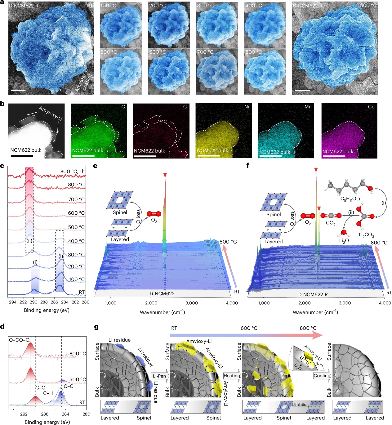
图1.自发锂化修复过程中材料的结构变化
由于设计原理上的突破,该方法只需要两个关键步骤即可完成修复,相比于传统的回收方法以及现有的直接回收方法,具有流程上的便利性、低成本、低排放、高效率等一系列优势。所得公斤级产物性能与价值较高,使回收方法整体的经济性大幅提升。本方法将失效电极材料直接修复的规模化向前推进了一步,有望获得实际应用。

图2.修复方法的应用与材料性能
近日,相关工作以“利用自发锂化实现常温常压的废正极材料直接回收”(Direct recycling of spent cathode material at ambient conditions via spontaneous lithiation)为题,发表在《自然·可持续性》(Nature Sustainability)杂志上。
成会明、周光敏、梁正为该论文的通讯作者;上海交通大学助理研究员王俊雄,华体会娱乐平台深圳国际研究生院2023级博士研究生季昊铖、2023级博士后李俊峰为论文共同第一作者。研究得到国家自然科学基金委、科技部、广东省科技厅、深圳市科创委等部门的支持。
论文链接:
https://www.nature.com/articles/s41893-024-01412-9
供稿:深圳国际研究生院
题图设计:赵存存
编辑:李华山
审核:郭玲