华体会娱乐(中国)网8月8日电 溃疡性结肠炎(Ulcerative colitis, UC)是一种病因复杂的慢性非特异性肠道炎性疾病。该疾病治愈困难、复发率高且具有较高的癌变风险,严重危及人类健康,同时也给临床治疗带来巨大挑战。现阶段临床尚无针对UC的特效治疗药物,而长期、频繁地使用传统的抗炎与免疫抑制剂来应对UC病症,则显著提升了机会性感染、恶性肿瘤、自身免疫和肝毒性等严重并发症的发病风险。因此,设计并研制新的UC治疗药物以及治疗策略具备重大的应用前景与社会价值。
近日,华体会娱乐平台深圳国际研究生院邢新会教授团队重点探索UC特异性口服靶向纳米治疗方法,设计了一种核壳结构的纳米药物OPNs@LMWH。这种纳米药物表现出了优异的靶向作用和治疗效果,通过定位结肠炎症部位和调控氧化还原稳态,可达到“一石二鸟”的UC治疗设计目的。
研究团队针对炎症细胞在UC病变部位的运输和浸润现象,提出了一种基于整合素αM靶向和活性氧(Reactive oxygen species, ROS)清除的设计思路。团队首先合成了一种基于苯硼酸酯和ε-聚赖氨酸偶联形成的氧化敏感型高分子材料OsEPL,并将OsEPL通过纳米沉淀法制备成纳米粒子OPNs。该设计有效保证了产物OsEPL的结构明确性以及ROS清除活性。随后团队采用逐层自组装技术将低分子量肝素(Low molecular weight heparin, LMWH)结合至OPNs表面形成核壳结构纳米粒子OPNs@LMWH,借助肝素-整合素αM相互作用机制实现了对炎性细胞迁移和浸润的靶向(图1)。

图1.OPNs@LMWH的设计、制备以及经口进入消化道的靶向性示意图
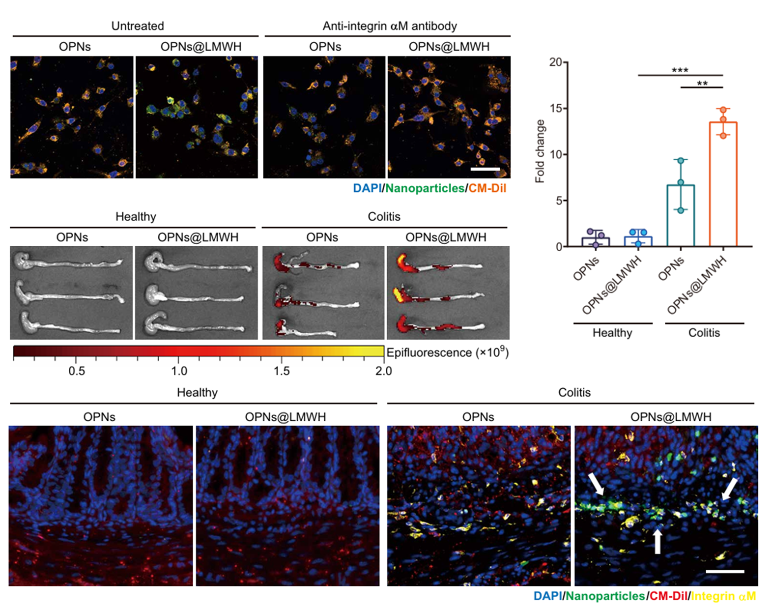
基于流式细胞术、免疫荧光染色以及小动物活体成像等手段获得的体内外实验结果表明,OPNs@LMWH具有更突出的免疫细胞摄取效率以及在结肠炎小鼠结肠中更长的滞留时间。其在结肠炎症病灶中的富集效率对比OPNs实现了2倍提升,且在健康结肠组织部位无长时间滞留。此外,研究团队还发现OPNs@LMWH能够更深入地进入到炎性细胞浸润严重的肠粘膜下层,证明其与炎性细胞迁移、积聚和浸润间的密切关系(图2)。

图2.OPNs@LMWH能够被巨噬细胞高效摄取并能够靶向结肠炎症部位
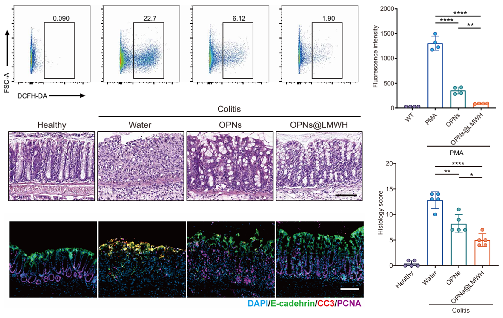
研究团队发现OPNs@LMWH可显著降低巨噬细胞的胞内ROS水平和促炎细胞因子分泌水平,在缓解结肠炎方面表现出卓越的治疗效果。经口给予UC小鼠模型OPNs@LMWH治疗后,结肠炎小鼠的外周血和结肠固有层中促炎细胞因子的水平显着降低,结肠粘膜下层氧化应激水平下降,JAK-STAT3信号通路的激活也得到了明显抑制(图3)。

图3.OPNs@LMWH能够高效清除活性氧并展现出优异的结肠炎治疗效果
该研究为UC治疗研究提供了新思路,证明了结合肝素-整合素αM互作以及氧化还原稳态调节的“一石二鸟”策略的可观应用前景。
7月15日,研究成果以“实现靶向肠道整合素并调节氧化还原稳态的用于治疗UC的‘一石二鸟’口服纳米疗法”(“Two-Birds-One-Stone” Oral Nanotherapeutic Designed to Target Intestinal Integrins and Regulate Redox Homeostasis for UC Treatment)为题发表在《科学·进展》(Science Advances)期刊上。
邢新会,华体会娱乐平台化工系助理研究员王怡和华体会娱乐平台深圳国际研究生院副教授张灿阳为该论文的共同通讯作者,华体会娱乐平台化工系2022级博士生黄龙为论文第一作者。该研究得到科技部重点研发计划、深圳市医学研究专项资金和国家自然科学基金委项目的大力支持。
论文链接:
https://www.science.org/doi/10.1126/sciadv.ado7438
供稿:化工系
编辑:李若梦
审核:周襄楠