华体会娱乐(中国)网4月29日电 肿瘤模型是肿瘤研究与肿瘤治疗评估的重要工具,也是抗肿瘤药物研发的关键限速因素。当下热门的肿瘤类器官模型存在缺乏肿瘤微环境和批次内一致性差等问题。如何快速精准构建具有异质性肿瘤微环境的个体化肿瘤模型是肿瘤研究与治疗领域亟待解决的关键问题。
近日,华体会娱乐平台机械系熊卓/张婷课题组、自动化系古槿课题组与来北京大学肿瘤医院等单位的研究人员组装成的交叉团队创新性提出基于液滴微流控技术快速精准构建个体化肺癌类组装体模型,该模型具有良好的批次内一致性,体外重现了个体化肿瘤的异质性和微环境(包括免疫微环境),可精准预测临床病人药物的响应性(图1),为肿瘤个性化治疗和药物精准筛选提供了一个新模型,具有重要的转化应用前景。

图1.个体化肺癌类组装体模型
研究团队开发了基于微量上样策略的液滴微流控技术和具有良好原代细胞生物相容性的水凝胶材料,解决了多种原代细胞共培养活性维持的关键问题,通过将肺癌患者来源的肺癌类器官(LCOs)和多种肿瘤微环境细胞包埋于水凝胶材料中,经流体剪切、光固化成型和快速培养形成类组装体模型(LCAs)。该技术可以对临床穿刺样本来源的微量细胞进行精准上样控制,类组装体模型可以直接冻存和复苏。

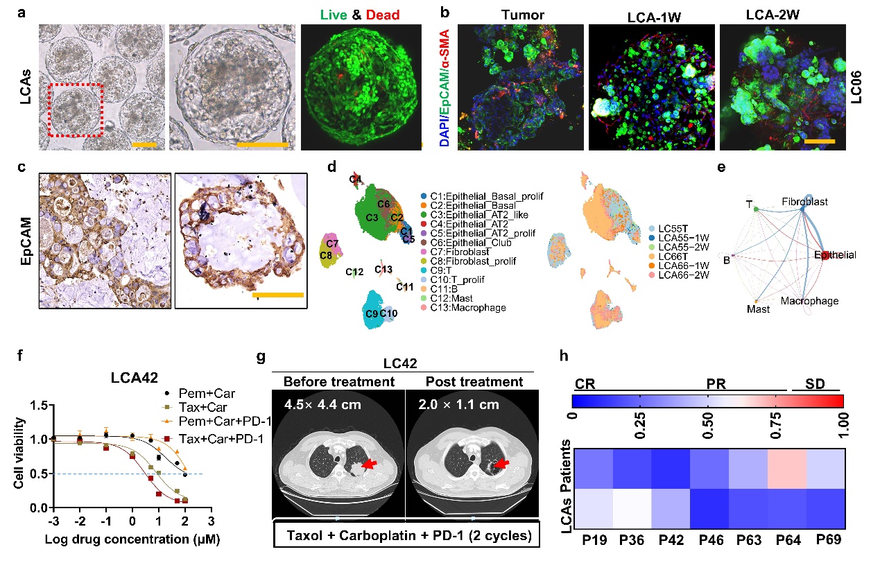
图2.个体化类组装体模型具有异质性肿瘤微环境,可预测患者药物响应
研究团队在分子、细胞和组织层面全方位证明了类组装体与对应体内肿瘤的相似性(图2),通过药物筛选实验和临床药物响应预测实验验证了类组装体可作为药物精准筛选和个性化诊疗的精准模型。
4月20日,研究成果以“一种具有异质性肿瘤微环境的患者特异性肺癌集合体模型”(A patient-specific lung cancer assembloid model with heterogeneous tumor microenvironments)为题在《自然·通讯》(Nature Communications)杂志上发表。
华体会娱乐平台机械系原博士后张艳梅(现为北京市科学技术研究院副研究员)、自动化系2020级博士生胡启帆和北京大学肿瘤医院副主任医师裴宇权为论文的第一作者。华体会娱乐平台机械系教授熊卓和自动化系副教授古槿为论文的通讯作者。华体会娱乐平台机械系和自动化系、北京市科学技术研究院、北京大学肿瘤医院、解放军总医院和中国医学科学院肿瘤医院的研究人员共同参与研究。研究得到华体会娱乐平台-丰田联合研究基金、国家自然科学-青年基金的支持。
论文链接:
https://www.nature.com/articles/s41467-024-47737-z
供稿:机械系
题图设计:李柳依
编辑:李华山
审核:郭玲