华体会娱乐(中国)网8月17日电 真核生物异染色质是高度压缩的染色质区域,富集了DNA/组蛋白甲基化等多种转录沉默型表观修饰和特异的组蛋白变体等因子,对维持该区域的基因沉默和基因组稳定性起着至关重要的作用。染色质重塑蛋白可通过调节核小体上DNA和组蛋白八聚体之间的相互作用,移动、重排和重组染色质纤维,从而改变染色质的紧密程度和三维结构,影响基因的表达。R-loop是由RNA:DNA杂合链和单链DNA组成的三链核酸结构,在基因组上广泛存在。华体会娱乐平台生命学院孙前文实验室前期的全基因组R-loop检测发现大量低峰度的R-loop富集于拟南芥基因组的异染色质区域1-3,但其相应的功能和生物学意义仍然未知。
8月11日,孙前文实验室在《科学·进展》(Science Advances)期刊上发表了题为“DDM1介导的R-loop解除和H2A.Z排斥促进拟南芥异染色质的形成”(DDM1-mediated R-loop resolution and H2A.Z exclusion facilitates heterochromatinformation in Arabidopsis)的研究论文,揭示了拟南芥中染色质重塑蛋白DDM1可通过解除R-loop结构并排除组蛋白变体H2A.Z来启动异染色质形成的机制。该研究中,作者收集了众多影响拟南芥异染色质状态的突变体并进行了全基因组R-loop测序,结果发现染色质重塑蛋白DDM1的突变会引起着丝粒周围区域异染色质R-loop水平显著升高(图1)。

图1.DDM1突变导致着丝粒附近R-loop水平升高
DDM1是SWI/SNF家族蛋白的一员,早在1993年就发现其突变后会导致全基因组甲基化水平降低,但背后的机制仍然未知。通过ChIP-seq结果显示DDM1富集在染色体的着丝粒周围区域,而DDM1的突变会引起该区域的异染色质水平下降以及转录水平升高。有趣的是,转录抑制剂FLA可以显著降低ddm1突变体中R-loop在着丝粒附近的富集,同时部分回补DNA甲基化在ddm1中的缺失(图2)。这些结果说明,DDM1可抑制与转录耦联的R-loop异常积累,从而确保着丝粒附近的DNA甲基化等异染色质状态正常建立。

图2.转录耦联R-loop破坏着丝粒附近异染色质
DDM1的N端和C端都有保守的解旋酶结构域(图3A),并且拟南芥ddm1-1突变体在C端解旋酶保守结构域中发生了C615Y的氨基酸残基突变。体外结果显示,RNA:DNA杂合链可以显著激活DDM1蛋白的ATPase活性,并且体外重组的DDM1蛋白可以RNA从RNA:DNA杂合链结构中解离,但是突变体蛋白DDM1C615Y的解旋酶活性显著下降(图3)。结合in vivo数据,表明DDM1可以直接清除在异染色质区域瞬时转录产生的R-loop结构,并促进异染色质形成。

图3.DDM1解除RNA:DNA杂合链
为了深入探索DDM1促进异染色质形成的机制,作者通过结合免疫沉淀-质谱分析寻找DDM1的互作蛋白。结果显示,DDM1可以和多种H2A组蛋白变体互作,其中H2A.W与H2A.Z两种变体在基因组上的分布是互斥的(图4A和B)。ChIP-seq结果显示,DDM1功能缺失的突变体中,着丝粒区域的H2A.W含量下降,而H2A.Z含量上升(图4C),说明野生型中异染色质区域定位的DDM1阻止了H2A.Z在该区域富集。体外互作结果表明,DDM1可以分别与H2A.W-H2B、H2A.Z-H2B二聚体互作(图4D),但是H2A.W-H2B可以抑制DDM1与H2A.Z-H2B复合物的形成(图4E),这也解释了在野生型中DDM1可以帮助H2A.W定位在着丝粒周围区域、同时抑制H2A.Z在该区域的富集这一现象。有趣的是,DDM1与H2A.W-H2B、H2A.Z-H2B均可抑制DDM1的解旋酶活性(图4F),而H2A.W的三突变体h2a.w-3中R-loop水平并没有显著升高(图4C),表明DDM1解除R-loop和调控H2A变体定位的这两种功能相互独立。

图4.DDM1抑制H2A.Z在着丝粒附近富集
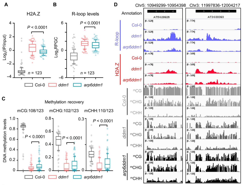
由于H2A.Z在染色体上的定位由SWR1复合物介导,作者在ddm1背景下对拟南芥SWR1复合物的关键因子ARP6进行敲除,发现ddm1arp6双突可以一定程度上降低H2A.Z的积累,同时回补ddm1升高的R-loop和降低的DNA甲基化水平(图5)。这些结果说明,DDM1可以抑制H2A.Z在着丝粒周围区域的积累,同时解除由H2A.Z富集带来的转录耦联R-loop,从而促进异染色质的形成。

图5.抑制H2A.Z的富集可回补ddm1中R-loop的异常积累和DNA甲基化缺失
最后,作者发现DDM1抑制H2A.Z、解除R-loop的功能与花粉核的形态密切相关。野生型的花粉中,DDM1在精核(SN, spermnuclei)中富集,而H2A.W也在精核中积累,但H2A.Z和R-loop在营养核(VN, vegetative cell nuclei)中富集(图6A-C)。DDM1功能缺失后,H2A.Z和R-loop信号可以扩散到精核中(图6B和C),但H2A.W在精核中的聚集状态没有发生改变(图6A)。同时,ddm1突变体中异常富集的H2A.Z与R-loop伴随着花粉精核变大、空洞的形成(图6D)。

图6.DDM1在精核中解除R-loop和抑制H2A.Z富集
综上所述,本项研究揭示了拟南芥的一种染色质重塑蛋白DDM1的主要功能是排斥异染色质区域的H2A.Z积累并解除R-loop,从而启动异染色质的形成,阐明DDM1维持基因组DNA甲基化的分子新机制和生物学新功能(图7)。

图7.DDM1促进异染色质形成的工作模式图
本研究是华体会娱乐平台生命科学学院孙前文副教授实验室探索R-loop生物学功能的系列研究之一。孙前文副教授为本文通讯作者,华体会娱乐平台生命科学学院博士后周劲聪为该论文第一作者。该工作也得到了孙前文实验室2021级博士研究生雷雪、萨夫拉兹·沙菲克(Sarfraz Shafiq)博士、张卫峰博士、李沁博士、李宽博士,广州大学董志诚教授以及朱家富博士,北京生命科学研究所何新建高级研究员的帮助。该研究得到了国家自然科学基金、国家科技部基金、清华-北大生命科学联合中心的资助。
论文链接:
https://www.science.org/doi/10.1126/sciadv.adg2699
供稿:生命学院
题图设计:李娜
编辑:李华山
审核:郭玲