A collaboration between Associate Professor Liu Xiao from the Tsinghua Shenzhen International Graduate School (Tsinghua SIGS) Institute of Biopharmaceutical and Health Engineering and researchers from Fudan University and BGI-Shenzhen has revealed the characteristics of skin microbiome in the Han Chinese population. The finding provides a theoretical basis for further exploration of the function of skin microbiota and its use in improving skin conditions.
The skin is regarded as a complex ecosystem with a wide variety of bacteria, fungi and viruses. These collections of microorganisms, known as the skin microbiota, play an important role in maintaining host skin homeostasis and normal skin barrier function. Previous studies on skin microbiome mainly focused on Caucasian populations in Europe and America, while few studies have been done on skin microbiota in Asian populations, particularly metagenomics studies.
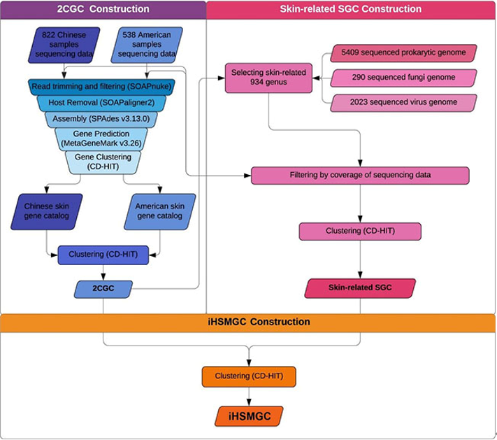
The team is the first to study skin microbiota in a large sample of Han Chinese. In this study, a total of 822 metagenomics samples from about 300 healthy individuals were collected from three facial sites (forehead, nose, cheek). The sequenced data was combined with 538 North American samples from the Human Microbiome Project (HMP) to establish the first cross-population human skin microbiome gene set (integrated Human Skin Microbial Gene Catalog, iHSMGC). The iHSMGC contained 10,930,638 genes and detected 4,879,024 new genes. It also revealed bioactive molecules such as Ectoin that are already applied to whitening and anti-aging, suggesting that the skin microbiome gene set is a great treasure to be further explored.

Construction of the iHSMGC
Comparing to the North American dataset, researchers found that seven species of bacteria, including Cutibacterium acnes and Staphylococcus aureus, were common across all samples, regardless of location or ethnicity. The researchers also identified a microbial species, Moraxella osloensis, that was significantly enriched in the Chinese population.

The composition of facial skin microbiota in Han Chinese
Moreover, researchers were first to report two human skin patterns based on stable microbial communities on human skin named cutotypes: M-cutotype dominated by Moraxella osloensis and C-cutotype dominated by Cutibacterium acnes.
This new cutotype-based classification will greatly simplify the assessment of individual microbial differences, allowing people to capture major differences in core modules, and realize the potential for personalized diagnosis and precision intervention.

Skin microbial cutotypes and their phylogenetic differences
The study demonstrated for the first time the human skin resistome of healthy Chinese population, and it was found that normal skin symbiotic bacteria, such as Staphylococcus SPP, are an important storehouse of drug resistance genes in vivo.
iHSMGC will act as an important tool for data analysis in later skin metagenomic studies while greatly broadening our understanding of the functional diversity of skin microorganisms. The results of this study were published online on February 17, 2021 under the title "Characterization of the human skin resistome and identification of two microbiota cutotypes" in Microbiome, a leading microbiology journal.
Link to full article: https://microbiomejournal.biomedcentral.com/articles/10.1186/s40168-020-00995-7#Fig4
Writers: Xia Jingjing and Li Xuqi
Editors: Karen Lee, Li Han